Decisioning in the Real World
Decisions are everywhere. You've been on the receiving end of them your entire life. The systems making those calls are rarely visible, but they're always running. Here are a few examples across different industries.
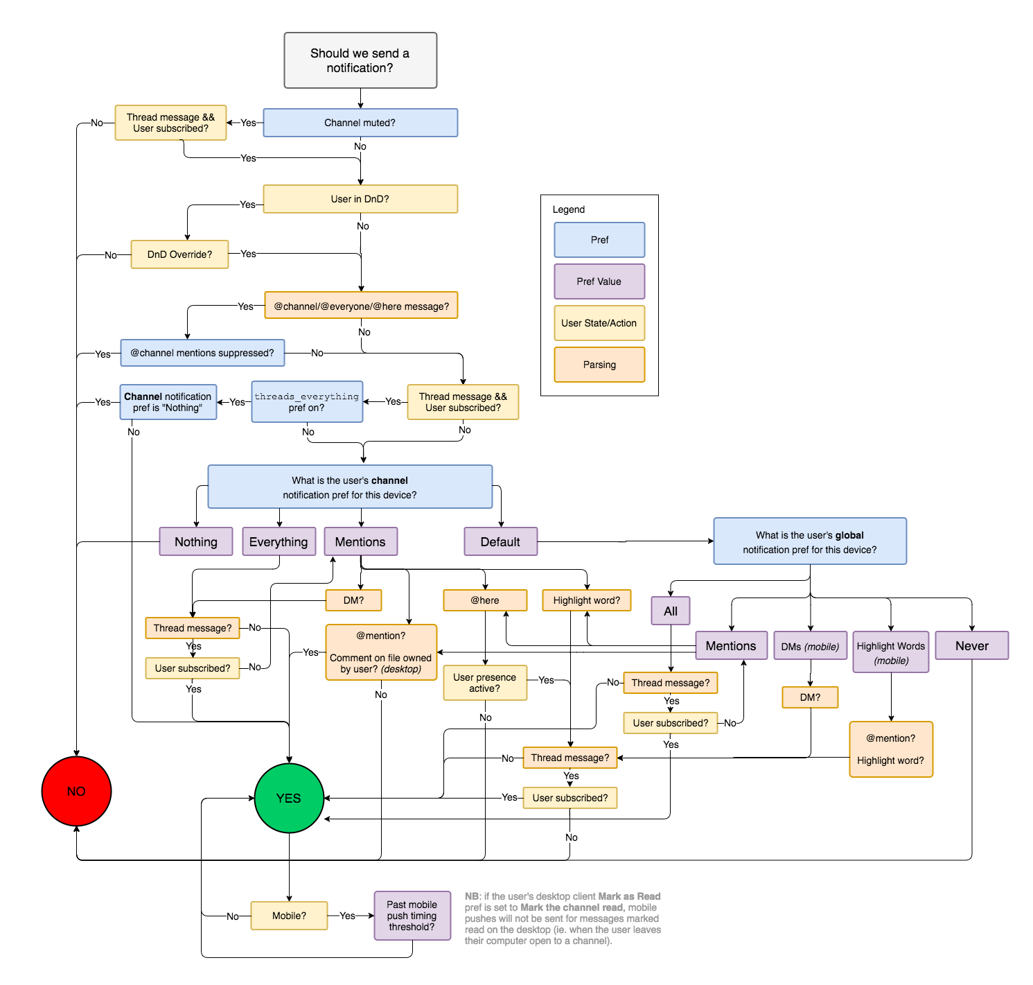
Notifications
Product Category: Team Communications
Every message sent in a team communication platform triggers a cascading set of decisions before a single notification is delivered.
Should this message generate a desktop notification? An email? A badge count? Nothing at all? The answer depends on a structured evaluation of rules: the recipient's notification preferences, whether they're mentioned directly or in a watched channel, their current presence status, whether the sender is a bot or a human, the message priority level, and whether do-not-disturb is active.
These rules are not simple. They're layered, user-configurable, and need to be evaluated consistently across millions of concurrent users and messages.
Source: Slack
Slack documented this directly in their engineering blog when they rebuilt their notification infrastructure. To reduce the memory footprint of the desktop app, they moved notification logic from the client to the server — and in doing so, had to explicitly formalise it.
As they described it: "Slack is known for its granular and powerful notification preferences — which is great for customers but meant we needed to migrate a good deal of client-side logic to the server."
The result was a server-side decisioning system that evaluated each incoming message against a full set of user and channel preferences to determine whether a desktop_notification event should be emitted at all. The logic had always existed — it just lived implicitly in client code. Making it explicit, centralised, and server-evaluated was the engineering lift.
You can read Slack's full account here.
Card Authorizations
Industry: Financial Services
Every time you tap your card, a decisioning engine runs in under 100 milliseconds. It has to. The payment network evaluates your transaction against dozens of rules simultaneously: Is this amount within your available credit? Does this merchant category match your spending history? Is this country or device unusual for you? Has there been a suspicious spike in activity on this card in the last hour?
If the rules say approve, the transaction goes through. If they flag it, you get declined — or a call from your bank. The whole thing happens before the card reader beeps.
This is one of the oldest and most battle-tested decisioning systems in existence. Visa and Mastercard have been running rule-based authorization engines since the 1980s.
Loan Approval
Industry: Lending
When you apply for a loan, a human might review your application — but the first pass is almost always automated. Underwriting engines evaluate your credit score, income, debt-to-income ratio, employment status, loan-to-value ratio, and more, then produce one of three outcomes: approved, declined, or referred for manual review.
Large lenders process thousands of applications a day. Without a decisioning engine evaluating the bulk of them consistently and instantly, the economics don't work. The rules themselves are often regulatory requirements — which means they need to be auditable, versioned, and explainable.
Dynamic Pricing
Industry: Travel
The seat next to you on your last flight probably cost a different price than yours. Airlines use yield management systems — a form of decisioning — to price every seat on every flight based on a constantly shifting set of variables: time to departure, route demand, day of week, remaining inventory by cabin class, historical booking patterns, and competitor pricing.
The engine evaluates all of this and outputs a price for each fare class in real time. Book early on a quiet route and you get a deal. Try to book the last seat on a Friday evening flight to a hub city and you'll pay for it. The rules aren't random — they're deliberate business logic, encoded and evaluated automatically at massive scale.
Matchmaking & Scoring
Industry: Gaming
Modern multiplayer games use skill-based matchmaking (SBMM) to decide who plays against whom. In a game like Call of Duty, every completed match feeds data back into a decisioning system: your kill/death ratio, accuracy, score per minute, win rate, recent performance trend. The engine evaluates these inputs against a ruleset and slots you into a skill bracket. When you queue for a match, it finds opponents whose brackets align with yours.
The same principle applies to XP and reward systems — how much you earn per match, when you unlock a new rank, whether you qualify for a seasonal reward — all driven by rule evaluation against your stats.
Players debate endlessly about whether these systems are fair. That debate is itself a sign of how much the rules matter.
Insurance Quoting
Industry: Insurance
When you get a car insurance quote online in under a minute, a decisioning engine is doing the work. It takes your age, postcode, vehicle make and model, years of driving experience, claims history, and annual mileage, then evaluates them against a pricing ruleset to produce a premium.
Different risk profiles hit different rules. A 22-year-old driving a modified hatchback in a dense city triggers a very different set of outcomes than a 45-year-old driving a saloon car in a rural area. The rules encode the insurer's risk appetite — and they get updated regularly as claims data changes what the business considers acceptable risk.
Triage & Patient Routing
Industry: Healthcare
When a patient arrives at an emergency department, clinical staff use a triage protocol to assign a priority level — typically 1 through 5. In many modern hospital systems, this process is partially supported by decisioning software that evaluates presenting symptoms, vital signs, age, and medical history against clinical guidelines to recommend a triage category and flag high-risk cases.
The same logic applies to patient routing: which ward, which specialist, which care pathway. Healthcare decisioning is heavily regulated and always has a human in the loop for final sign-off — but the engine narrows the decision space and surfaces the right information fast, which is the point.
These systems span industries, but they share the same underlying pattern: a structured set of rules, evaluated against structured inputs, producing a consistent and auditable output. That's decisioning.